v1.0 - Allows trustless native cross-Rollup communication
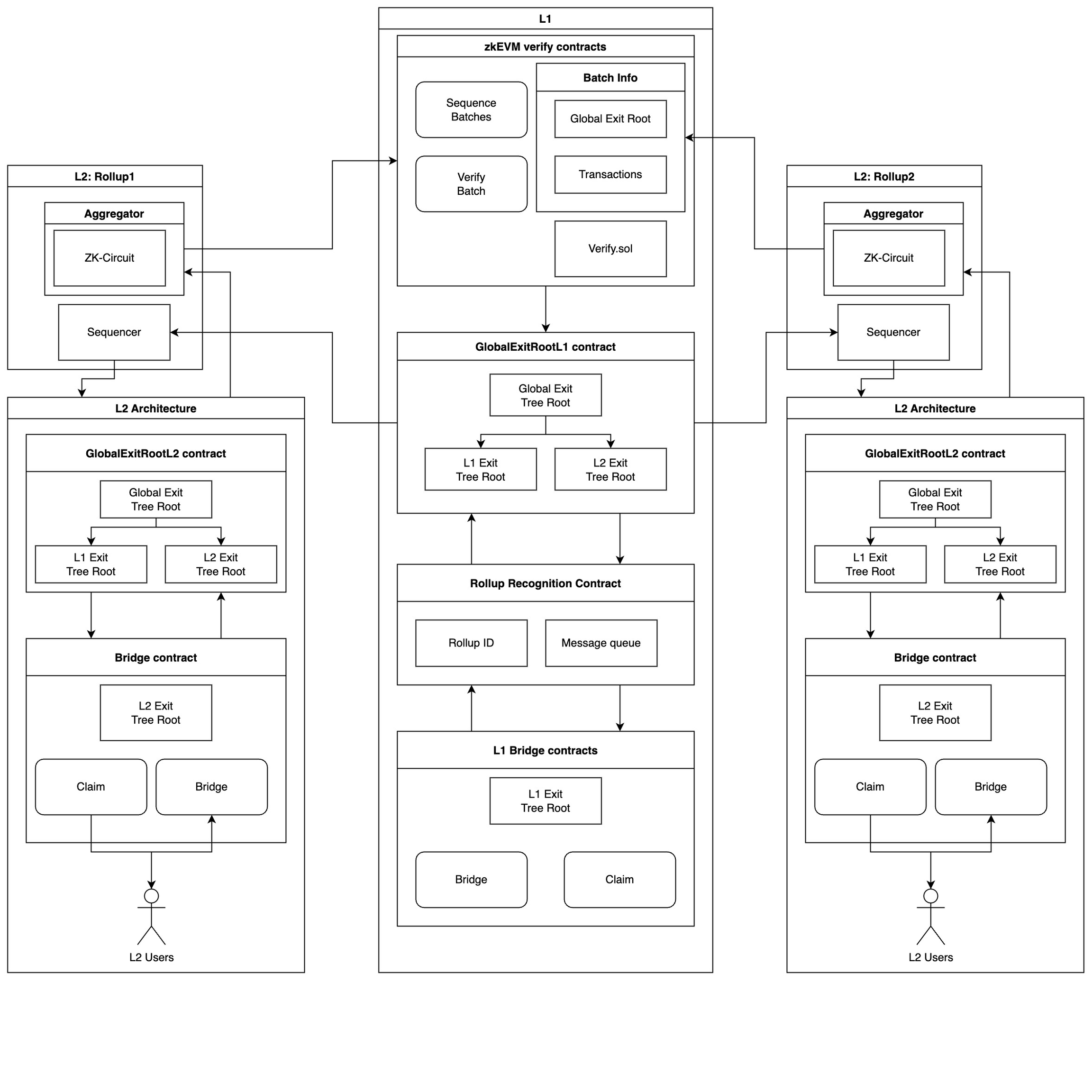
For users, the operation of NCRC is entirely consistent with that of Rollup's native bridge. Initiating a cross-Rollup transaction from Rollup1 to Rollup2 is an automated process, including the following steps:
The initiator, User1, on Rollup1, invokes the bridgeAsset method of the native bridge to initiate the cross-chain transaction. The
destinationNetworkparameter in this transaction is set to the Rollup ID of Rollup2. This Rollup ID will be used to retrieve the corresponding L1 bridge contract address. If the Rollup ID is 0, it signifies the target network as L1.Subsequently, this transaction is packaged by Sequencer1 of Rollup1. The initiator, User1, bears the cost of the cross-Rollup transaction, paying it to Sequencer1 on Rollup1. Rollup1's Bridge service then transfers the cross-chain asset to the Rollup1 bridge contract on L1. At this point, both Rollup1 and L1 complete the burn and release operations of the asset.
To complete the cross-Rollup asset transfer, Rollup1's Bridge service queries the RRC contract to retrieve information about the target Rollup2 corresponding to the
destinationNetworkparameter. This information provides the L1 bridge contract address of Rollup2. Then, the bridge contract of Rollup2 takes control of these assets and maps them to Rollup2 through thebridgeAssetmethod.Finally, once the transaction is successfully packaged and the proof is generated, Rollup2's Bridge service executes the
claimAssetoperation. Consequently, the cross-chain assets initiated by Rollup1 safely arrive at the designated address on Rollup2.
It's worth mentioning that throughout the cross-chain process, the user's assets flow through the following path: Rollup1 -> Rollup1's L1 bridge contract -> Rollup2's L1 bridge contract -> Rollup2.
In other words, the user's assets do not go through any third-party protocol; they leverage Rollup's native bridge. The entire process is secure and trustless.

When users execute cross-chain operations on Rollup1, selecting Rollup2 as the destination, the technical process actually involves three entities: Rollup1, L1, and Rollup2. However, users do not need to be aware of the existence of L1 in this process; their experience is simply a direct cross from Rollup1 to Rollup2.
The underlying reality is that cross-chain assets undergo two bridging operations on L1, creating a seamless connection from Rollup1 to Rollup2 in the user's perception. During this process, operations on L1 are handled automatically, and users do not need to perform any additional actions.
From the user's perspective, their current Rollup can perform cross-chain operations to both L1 and any other Rollup. This design enhances user experience fluidity while concealing underlying complexities.